从供应链流通视角探析中国商流变革

今天,中国互联网C端市场已逐渐走出流量红利时代,各行各业都在挖掘未来新的业务增长点。在流量增速几近见顶的消费 互联网领域,快速消费品(FMCG)品牌商们正在突破传统线下门店,以及电商平台 网店的流量瓶颈,积极拥抱社交、直播、短视频类新兴电商渠道。而在方兴未艾的 产业互联网领域,汽车后市场零配件代理经销商们努力打造集汽车零配件交易和维 修保养服务于一身的线上产业平台,使汽配件、维保服务更精准更经济的流向下游 客户。每一个行业都在迫切寻找提高产品与服务效率的方法,每一个行业也都在利 用互联网颠覆和改造传统的供应链模式。

01 快消品:快速消费品零售代运营企业

B2C成为电商消 费新增长点,快消品品牌商数字化运营加速

快速消费品(Fast Moving Consumer Goods)是指是指 使用寿命较短,消费速度较快的消费品,主要包括 食品饮料、家居日用品以及烟酒类商品,也是2C端 商品零售中占比最大的部分。由于其价格相对较低、 购买频次高,市场竞争激烈。因此相较于使用周期 较长,一次性投资较大的耐用品,快消品常常具有 即兴和冲动消费属性,消费者容易被营销广告、外 观、个人兴趣爱好、促销折扣所影响。这些消费特 征也为快销品牌商带来了极复杂的经营环境。

品牌线上营销活动增长,线上线下融合趋势深化。 如今消费互联网对C端用户生活习惯的改造已深入 日常生活的方方面面。随着流量红利的衰退,以及 消费结构的优化,消费互联网领域的争夺正逐渐从 流量向质量转变,用户消费品质化、品牌化诉求不 断提升。这一趋势从网络B2C销售额增速大幅超越 C2C销售额增速,成为电商平台最主要的消费类型 可见一斑。此外,2020年疫情席卷下,线上零售的 优势与重要性再次凸显,品牌商拓展线上营销渠道, 加速数字化转型。这里仲量联行将从快消品这个线 上消费习惯养成最早,电商渗透率最高的行业入手, 探索在消费互联网后半场,品牌商家如何创新营销、 拓展渠道以把握消费者快速变化的购物诉求。

在4G、5G的普及下,今天消费互联网已 从PC时代全面进入移动时代。消费者在 获取信息渠道上也逐步从图文内容转向 视频及直播内容。门户电商平台流量和 GMV增速放缓,而社交类、短视频及直 播类电商用户快速增长。如此复杂且多 样的线上营销环境,让过去长期依赖线 下销售生存的国内传统品牌、国际品牌 面临巨大挑战。对接多元营销渠道端口, 以及线下门店、跨渠道交易系统同步、 多渠道订单及库存管理、仓储物流管理、 客户大数据分析,需求预测及售前中后 服务,收集整理分析多方用户数据和使 用反馈,并据此制定精准高效的营销推 广活动。这一系列的工作都为传统品牌 增加了不小的经营压力。

B2B零售品牌代运营应运而生, 其业务最早起源于以快销品为主 的传统零售品牌的电商代运营服 务,主要包括网店的入住、平台 建设、商品上架陈列、营销活动、 渠道推广、客户订单管理等。近 两年随着代运营业务不断成熟, 衍生出更深层次的供应链管理职 能,如IT/数据分析、客服、仓储 物流管理、库存管理等多个板块, 成为B2B快消品代运营企业发展 中后期建立竞争壁垒的重要手段。 代运营企业的诞生和成长是社会 分工不断细化的产物,即将专业 的工作交给专业的人去做,品牌 商可以将更多的精力投向核心业 务板块,创造价值更高、功能更 丰富的产品。使有限的人力财力 资源得到最大化利用,这对于中 小企业、成长型企业尤甚。

从零售代运营企业视角看快消品供应链发展变化

快消品代运营业务的拓展得益于品牌线上进程 的发展,目前快消品细分行业中,国际美妆个 护品牌的电商渗透率最高,也是代运营企业最 主要的客户。而随着洗护用品、母婴、食品行 业的线上拓展加速,未来有望接棒护肤化妆品, 成为快消品牌代运营企业新的业务增长点。

在快销品牌代运营服务链条中,是否拥有仓储 物流服务能力正在成为代运营企业建立行业门 槛,打造差异化竞争的重要方向。也关系着企 业能否从一个单一的电商代运营企业发展成为 线上线下一站式零售代运营服务商和品牌供应 链管理商。目前市场上快消品代运营企业的仓 配体系主要分为两类:①自营仓配物流;②第 三方仓配物流运营(云仓)。前一种方式以自 建或租赁仓库方式自建仓配体系,有利于管控 供应链全流程服务质量,但代运营企业的资金 压力较大,影响业务扩张速度。而第二种方式 偏重轻资产,可以降低企业的大额资金投入, 但难以掌控供应链仓配服务质量。因此目前市 场份额较大的几家代运营企业主要采用自营与 外包物流相结合的方式。

快消品代运营助力扁平化供应链渠道。快消品 代运营模式的价值一方面体现在为品牌方减轻 的非核心业务,以及仓储物流这类成本项经营 压力的同时,通过代运营商的全渠道订单管理, 以及多渠道库存整合压缩快消品行业供应链条, 减少多级经销模式下的低效供给,提高交易效 率。另一方面,面对快速变化的消费趋势,代 运营企业在DTC(Direct To Consumer)领域的信 息优势(客户关系管理CRM、客户体验管理 CEM),帮助品牌商快速响应用户需求,以更 柔性生产供应模式应对用户个性化、多样化的 消费诉求。

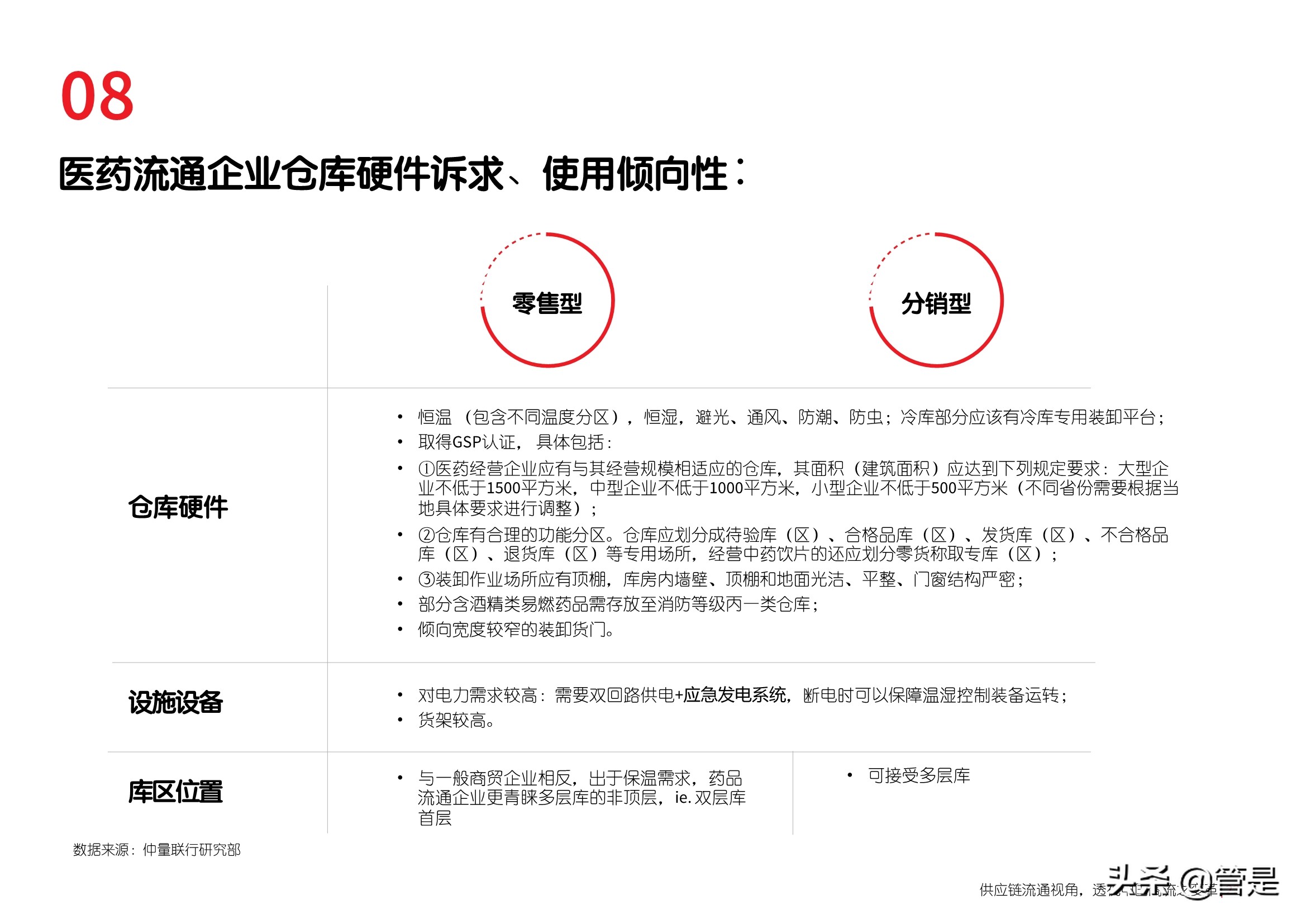
02 医药品:医药流通企业

终端用药从医疗机构向零售药店、 基层医疗机构转移,利好院外医药零售市场

降低医药品零售价格,减轻居民就医成本, 缓解各地区医保负担已成为我国医疗改革的 当务之急,2016年以来,一系列重磅医药改 革政策陆续出台。“两票制”、药品及医疗 耗材带量采购、医药分离下的处方外流共同 组成了撬动我国医药流通业变革的阿基米德 支点。 2017年1月,国务院医改办会同国家卫生计生 委等8部门联合下发的一份通知明确,综合医 改试点省(区、市)和公立医院改革试点城市的 公立医疗机构要率先推行药品采购“两票 制”。“两票制”具体是指药品从生产企业 到流通企业开一次发票,流通企业到医疗机 构再开一次发票,以两票取代过去药品流通 七、八票的多级经销模式,同时对药企的一 级代理商数量进行严格控制。通过压缩药品 流通层级,降低药品在流通过程中层层加价 的情况,让价格体系更加透明。

随后2018年11月,经中央全面深化改革委员 会同意,国家组织药品集中采购试点,并发 布《4+7城市药品集中采购文件》。这一政策 的重点在于通过集中区域内公立医疗机构的 药品及医疗器材需求,以中标市场六成以上 的销量换取生产企业更低的药品价格。截至 2021年5月,药品集采已经实施超过两年,纳 入招标范围的药品不断扩大,注射剂、中成 药以及生物类似药的集采也被提上日程。 不论是“两票制”,“医药品带量采购”, 还是“药占比”、“医保控费”,一系列大 刀阔斧的改革试点正在重塑医院经营方式, 这对于药企的冲击无疑是巨大的,而对于医 药品流通企业更是关乎生死,传统医药产业 流通模式正在被颠覆。对于大量药企、流通 企业,占据药品销售近七成份额的院内市场 已然成为高门槛、高竞争、微利润的红海。 而另一方面,医药分离大势所趋,处方外流 正在为院外零售市场带来更大的想象空间。 这里仲量联行将从公立医疗机构(院内市场) 以及零售药店终端(院外市场)两个维度探 讨医药流通企业的逆境变革之路,以及其对 医药仓配供应链市场带来的影响。

03 汽车零配件:汽车后市场B2B平台企业

独立汽车后市 场方兴未已

公安部交通管理局数据显示,2020年我国汽车保有 量达2.81亿辆,与美国并列世界第一。而另一方面, 我国新车销量在2017年达到2,887.9万辆的高峰后, 开始逐年下滑,汽车消费由增量市场(新车市场) 转向存量市场(汽车后市场)的趋势已清晰可见。 汽车后市场是指已售汽车使用过程中产生的交易或 服务活动,包括汽车金融、汽车保险、维修保养、 汽车租赁、汽车用品、二手车等领域。相较于新车 市场,车后市场的消费可持续性强,且具有更大的 增长潜力。据商务部年初公布的数据,2020年市场 整体消费规模已超过万亿元。这里仲量联行将重点 关注车后市场商品流通领域,聚焦与汽车零配件消 费紧密相关的 “维修保养”这一细分板块。在我 国汽车保有量持续提升、平均车龄稳步增长的预期 下,大量已过维保期的车辆维修保养需求将从4S店 市场外溢至汽车独立后市场,带动汽配件供应链渠 道转型升级。

随着我国汽车平均车龄的增长,车辆保养维修需求 将更加频繁。而承接我国车后维修保养需求的主力 终端正在从4S店向独立汽车后市场转移。 然而我国汽车独立后市场却存在①汽配件商零散杂 乱,行业集中度低;②汽配件质量参差不齐;③维 修服务缺乏标准;④零配件供应链效率较低,自下 而上订货流程长,导致汽配件流通企业库存高、周 转率低;⑤大量汽配零件代理经销商使用非高标仓 库存放货品,仓储管理存在安全隐患等问题。一定 程度上阻碍了汽车独立后市场的高品质规模发展。 年轻一代消费者对车后零配件市场产品品质以及服 务体验提出更高要求,各零售商纷纷提高服务质量、 通过标准化技术服务流程稳定客户。仲量联行预计 未来车后市场维修保养零售端连锁化率、线上化率 将快速提升,进而推动上游供应链渠道优化整合, 通过规模化经营提升货品流通效率。

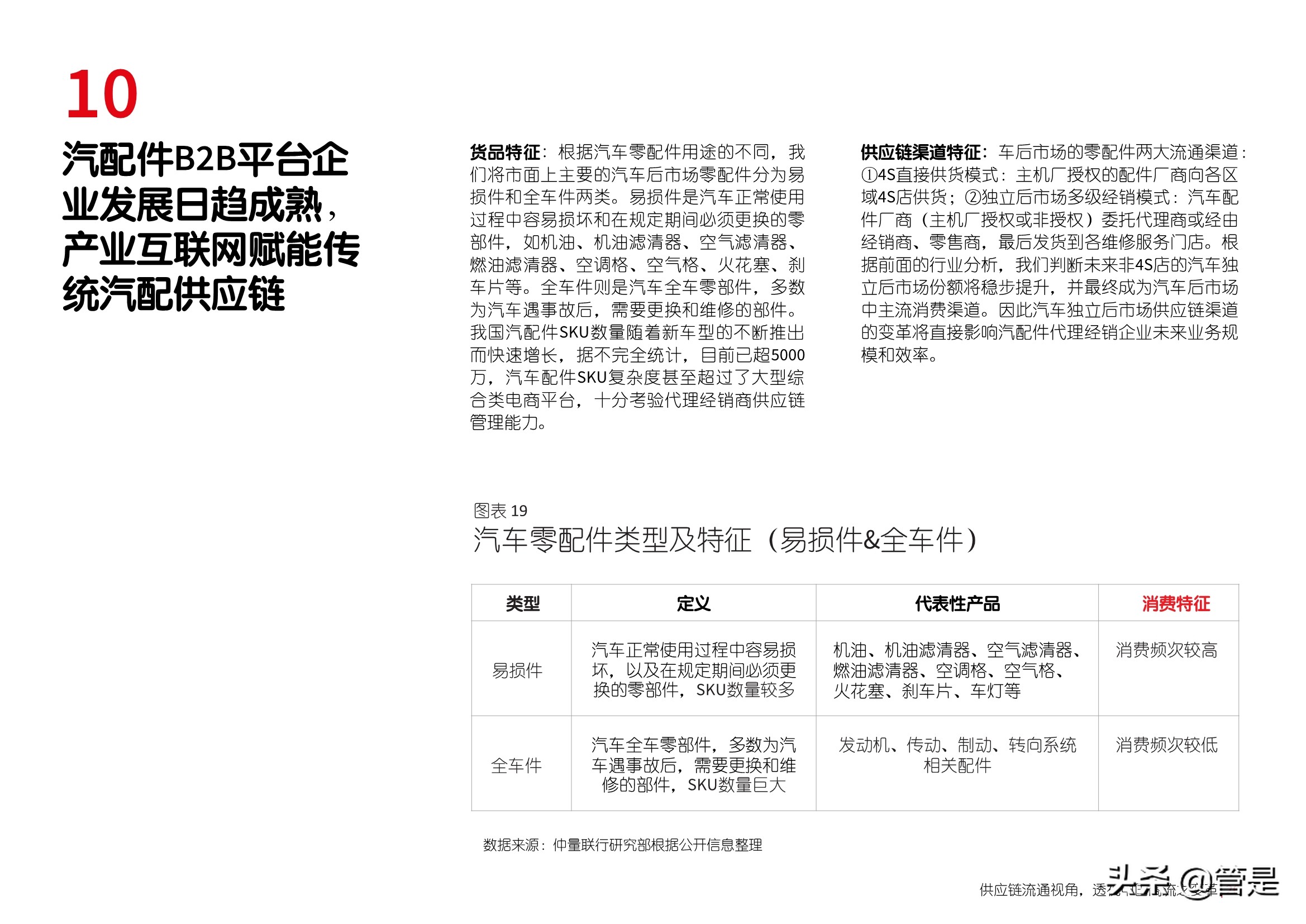
汽配件B2B平台企业发展日趋成熟, 产业互联网赋能传统汽配供应链

货品特征:根据汽车零配件用途的不同,我 们将市面上主要的汽车后市场零配件分为易 损件和全车件两类。易损件是汽车正常使用 过程中容易损坏和在规定期间必须更换的零 部件,如机油、机油滤清器、空气滤清器、 燃油滤清器、空调格、空气格、火花塞、刹 车片等。全车件则是汽车全车零部件,多数 为汽车遇事故后,需要更换和维修的部件。 我国汽配件SKU数量随着新车型的不断推出 而快速增长,据不完全统计,目前已超5000 万,汽车配件SKU复杂度甚至超过了大型综 合类电商平台,十分考验代理经销商供应链 管理能力。

供应链渠道特征:车后市场的零配件两大流通渠道: ①4S直接供货模式:主机厂授权的配件厂商向各区 域4S店供货;②独立后市场多级经销模式:汽车配 件厂商(主机厂授权或非授权)委托代理商或经由 经销商、零售商,最后发货到各维修服务门店。根 据前面的行业分析,我们判断未来非4S店的汽车独 立后市场份额将稳步提升,并最终成为汽车后市场 中主流消费渠道。因此汽车独立后市场供应链渠道 的变革将直接影响汽配件代理经销企业未来业务规 模和效率。

近年来,市场上已有多家零配件代理经销商 尝试改造和优化汽配件供应链渠道,以期解 决行业下游零售及维保门店零散、服务缺乏 标准、汽配件货品品质参差不齐、供应链条 长、商品信息透明度低等行业痛点。

“互联网+汽车后市场”,我们认为是产业 互联网应用于车后市场汽配件行业的一场创 新与变革。汽车零配件流通企业积极拓展线 上经营,逐步建立汽配件产业互联网平台。 代理经销商通过线上线下的融合,以技术手 段整合零配件上游供应以及下游需求,简化 货品流通层级,优化订单流程使货品流通更 为集中,带量采购提高议价能力,规模化运 营降低仓储运输成本。最终帮助汽配件流通 企业降低运营成本,提高周转率,重塑供应 链流通体系。

车后市场零配件B2B平台业务指汽 配件流通领域各方,通过互联网或 专用网络,进行数据信息传递交换, 并展开交易活动的商业模式。B2B 平台通过整合传统货品流通链条中 的各参与方,使得缺乏自有供应链 的汽车维保零售端,以及汽配件代 理经销商能够高效匹配供需。

汽车后市场供应链网络布局:高效匹配供需

上游企业 :主机厂 、汽车配件厂商 (包括主 机厂授权的汽配件厂商 ,以及非主机厂授权 的ABC类配件商 ) 、代理经销商; 下游企业 :维保门店 。

经营偏重易损件企业:依托互联网平台经营 易损件的 B 2 B平台企业由于终端消费频次较 高 、不同汽车间零配件普适通用性高 ,货物 周转频繁 。企业通常选择自建供应链 ,自营 仓储分拨中心 ,以保障货品供应及流通效率 。

经营侧重全车件企业:全车件货品由于用户 消费频次较低 、且货品通用性低 ,周转率也 较低 ,因此自营物流成本压力较大 , 委托第三 方进行供应链管理有助于汽配件流通企业控 制成本 ,专注于产业互联网平台所提供的生 产 、流通 、交易各环节高效资源配置 。 由于大多数汽配件流通企业规模较小 ,汽配 件货品毛利较低 ,难以进驻高标库 。而通过 产业互联网赋能的线上运营后 ,上下游供应 商及客户数量大幅增长 ,货品SKU快速扩容 。 大量通过技术手段匹配的供需 ,以及更短的 供应链条可降低经销成本 ,带动利润增长 。 同时 。对仓库的订单管理 、货品分拨转运能 力提出更高要求 ,因此需要高标准的仓库设 施来保障此类汽配流通企业运营效率 。

汽车后市场零配件B2B平台企业仓库硬件诉求

未来随着更多类型的货品进驻高标库,以及商品流通标准化程度的提升,对仓库设施电力设备、天地墙硬件材料、消防等级的要求也将随之提高。例如 目前丙一类仓库在我国的市场份额相对较低,但其建设成本与丙二类接近,对于开发商及投资人来说,具有长远的投资价值。

报告节选:

从供应链流通视角探析中国商流变革


从供应链流通视角探析中国商流变革


从供应链流通视角探析中国商流变革


从供应链流通视角探析中国商流变革


从供应链流通视角探析中国商流变革


从供应链流通视角探析中国商流变革


从供应链流通视角探析中国商流变革


从供应链流通视角探析中国商流变革


从供应链流通视角探析中国商流变革


从供应链流通视角探析中国商流变革


从供应链流通视角探析中国商流变革


从供应链流通视角探析中国商流变革


从供应链流通视角探析中国商流变革


从供应链流通视角探析中国商流变革


从供应链流通视角探析中国商流变革


从供应链流通视角探析中国商流变革


从供应链流通视角探析中国商流变革


从供应链流通视角探析中国商流变革


从供应链流通视角探析中国商流变革


从供应链流通视角探析中国商流变革


从供应链流通视角探析中国商流变革


从供应链流通视角探析中国商流变革


从供应链流通视角探析中国商流变革


从供应链流通视角探析中国商流变革


从供应链流通视角探析中国商流变革


从供应链流通视角探析中国商流变革


从供应链流通视角探析中国商流变革


从供应链流通视角探析中国商流变革


从供应链流通视角探析中国商流变革

报告链接:从供应链流通视角探析中国商流变革


(本文仅供参考,不代表我们的任何投资建议。如需使用相关信息,请参阅报告原文。)

相关报告