消费品品牌理论深度研究报告:“品牌力”究竟指什么?

1. 品牌增长三逻辑:提渗透率、提市占率、提价格

1.1 品牌增长逻辑之一:品牌市场规模&渗透率提升

“品牌所处的行业规模增长”是一个非常常见的品牌增长逻辑。在行业规模增长的阶段,品牌只要能够保持其市场地 位,就能够得到与行业增速相匹配的规模增速。行业规模增长可以拆分成:

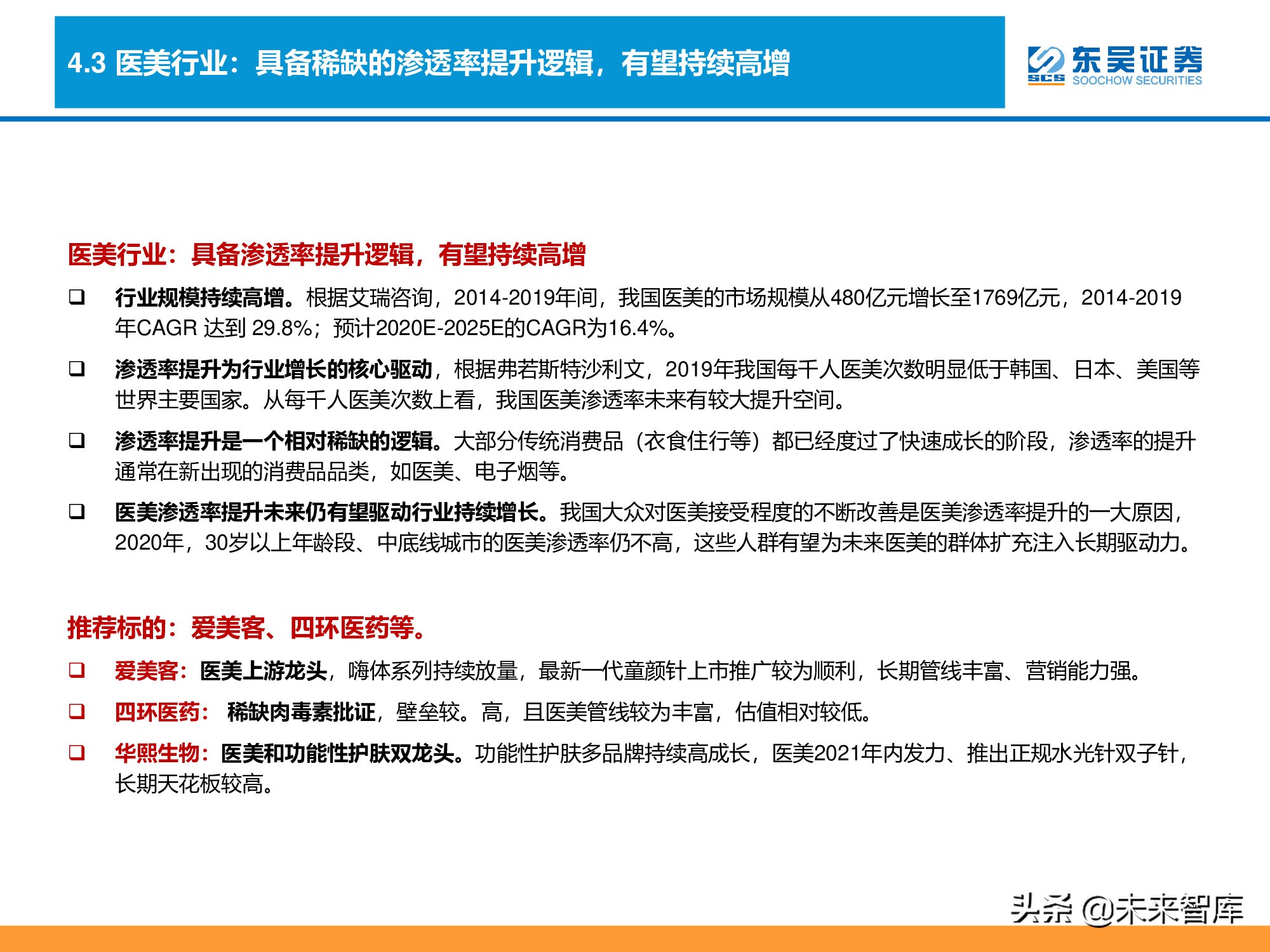
人群渗透率提升:即消费人群占总人口的比例提升。现阶段大多数消费品市场已经进入成熟期,拥有渗透率提 升逻辑的品类并不多。医美行业是一个典型的渗透率提升逻辑。

人均消费量 / 消费频次的提升:一个品类渗透率较高之后,常常通过用户消费频次的提升来继续获得增长。

1.2 品牌增长逻辑之二:品牌化程度、品牌集中度提升

我们认为品牌增长另一个主要逻辑是品牌化、集中度提升。拥有这条增长逻辑的品牌商,其规模增速 通常快于行业整体。

“品牌化”:如餐饮行业的海底捞、九毛九等。这类行业竞争格局整体上较为分散,成规模的企业较 少。行业内的龙头品牌商通过资源整合,在生产、销售等各个环节实现规模化经营,降本提效,因此 获得高增长。

集中度”:如运动服饰行业的李宁、安踏,功能性护肤品行业的薇诺娜等。这些品牌一方面受益于 行业层面的龙头集中度提升,另一方面品牌在行业内的市占率排名也有上升趋势。

品牌化程度提升——连锁餐饮

以餐饮行业为例:连锁化率可以理解为“品牌化率”,我国餐饮连锁化率持续提升。2015年至2020年,我国餐饮连 锁化率从12%提升至17%。

对标海外,我国餐饮连锁化率仍有提升空间。美国、日本的连锁化率都在48%以上。连锁餐饮拥有规模化、标准化等 优势,在管理、食安、成本方面都有一定的优势,是未来的发展趋势。

而国内头部连锁餐厅的市占率也不高。2020年,除了KFC之外,其余品牌的市占率均不足5%,且大多数是西餐、小 吃等具备标准化属性的餐饮品类的连锁餐厅。TOP 5 中,仅海底捞一家中餐正餐餐厅。

海底捞的崛起,代表着“品牌化”的提升。传统中餐的非标准性给品牌化(连锁化)带来了一定困难。火锅作为一个 标准化程度较高的细分赛道,率先抛出全国化的餐饮品牌。

品牌集中度提升——功能性服装(李宁、安踏、波司登等),功能性护肤品(贝泰妮等)。服装方面:

以销售额计,我国运动服饰市场的CR5持续提升。2011~2020年,我国运动服装市场的CR5由48%提升至59%,头部 化趋势显著。行业龙头企业在这轮头部化的过程中受益显著。 ❑

国产运动品牌市场地位有显著提升的趋势。其一,2021年上半年的“新疆棉”事件在一定程度上激发消费情怀,国货服装品牌迎来重要崛起契机,在随后 不久的618大促中,FILA、李宁跻身阿里全网运动服装销售额 TOP 3,耐克&阿迪霸榜的现象不复存在。 其二,我们一直认为国产品牌整体上在互联网运营方面相较国外品牌存在一定的优势,随着线上渠道的重要性 与日俱增,这一优势在未来或持续放大。

1.3 品牌增长逻辑之三:价格提升

提价逻辑很好理解,但这其实是个较为稀缺的能力。提价≠溢价,只有少数品牌具备提价能力。绝大多数品牌都或多 或少具备一定的品牌溢价,但这并不意味着这些品牌具备“让消费者自愿接受涨价”的能力。

具备提价能力的品牌往往具备成为“核心资产”的潜力。在消费量趋于饱和的情况下,这类品牌还具备通过提升售价 而实现永续增长的能力。而根据戈登增长模型“PE = 1 / (r-g)”,此类具备较高的永续增长确定性的品牌,往往也应 当给予更高的估值。

茅台就是一个以提价为核心增长逻辑的品牌。经过多年持续涨价,其核心产品“飞天茅台53度”的批发价已经大幅高 于建议零售价。根据国茅行情公众号抓取的经销商调货价格,2021年8月,2019年原箱飞天茅台53度的调货价格高达 3820元/瓶,是建议零售价1499元的两倍以上。

提价逻辑的核心在于,消费者能够接受涨价。比如茅台这类涨价就是由市场行为决定的,背后的核心原因在于“有大 量的消费者愿意支付高价购买茅台酒”。

2. 品牌经营目标:不仅是卖货,还有定价格带, 这是两件不同的事

2.1 品牌两大经营目标:不仅是卖货,还有定价格带

品牌商经营的两大目标是:①提升销量,②保持/提升价格带。

制造/品牌/渠道三个环节中,品牌商的毛利率最高,这是品牌定价能力的体现。制造商、渠道商的定价取决于其成本, 而品牌商的定价取决于品牌力,这是品牌商溢价高的原因。

保持/提升价格带:如果起量会损害品牌定价能力,那么品牌商宁愿不卖货。定价能力取决于品牌力,是常年累月累积 而成,一旦被损坏将需要很长时间回复。因此,对于品牌而言,如果卖货破坏了价格带损害了品牌力,那么通常是得 不偿失的事情。

品牌商对于“卖货”和“定价格带”,一定程度上是分开来考虑的。“卖货”关乎品牌的生存和短期的业绩表现,“ 定价格带”关乎品牌长期的定位于形象。

对于品牌商,有时“维系价格带”的重要程度,会高于“提升销量”。拥有一定的销量是品牌生存的必要条件,但在 销量达到一定水平之后,保持/提升价格带的优先程度会高于起量。我们常常会发现一些大品牌会抵触某些新渠道,这 反映的是“定价权>销售额“,如果起量会损害价格带,那么很多大品牌宁愿不卖。

2.2 品牌卖货的两个不同目标:为了获利、为了价格带

盈利当然是很多品牌销售的终极目的。数量*价格* 毛利率-销售管理费用(投放费用)=经营利润。天猫,京东,拼多多,社区团购等平台,日常的销 售通常最主要和最终极的目标,当然还是获利。但 并不是所有销售的目的,都是获利。

但还有一种销售目的: “为了价格带”(品牌定 位)的销售。天猫,京东,抖音等平台上的销售( 包括线下体验店等)有时销售并不以获利为目的。 如双十一/超头部主播带货等,这些销售本身可能 并不盈利,卖的越多亏得越多,但商家还是会选择 加大销售力度。因为塑造价格带可能比短期获利更 重要,到达一定量以后,会让消费者认可“商品的 原价是这个价格带”。

2.3 定价能力体现在产品售价稳定性上,溢价 = 文化属性认同+功能性区隔

定价能力可体现在品牌方能否维系产品的价格。销售有时会和顾客说“我们家产品从来不打折”,意思就是“我们这 个品牌很牛,定价能力强”。我们认为,如果一个品牌能持续维系产品的销售价格,代表它有较强的定价能力;反之 若产品上市一段时间后,总会通过大幅折扣来出货,则体现产品定价能力不足。

以薇诺娜为例,其产品上线之后基本上不打折,反映公司拥有能够给产品定出价格带的能力。我们对部分国内外知名 品牌大单品2020年11月-12月天猫旗舰店价格进行对比分析得出,薇诺娜在大促期间调价时间最短、调价次数较少( 仅在11月1-3日和10日降价),且调价幅度不高于国际品牌雅诗兰黛,在几个国内外知名品牌中价格锚定水平较好, 反映品牌定价能力强。

3. 品牌分级体系:1.0至4.0,提价能力逐级增强

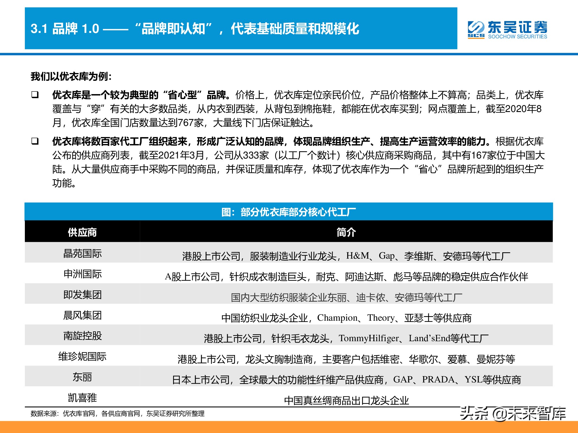
3.1 品牌 1.0 ——“品牌即认知”,代表基础质量和规模化

“品牌即认知”代表着品牌有一定的背书能力, 对应“省心型”消费需求。我们在本系列上篇 报告1中曾提到,品牌可大致分成“省心型” 和“悦己型” ,对应不同的消费需求。这个 阶段的品牌主要满足 “省心型”消费需求, 起到“降低搜索成本”的作用。

这类品牌的核心价值,可理解为在生产、销售 等环节实现规模化,降本提效。其一,提供基 础质量背书降低消费者搜索成本,实现销售和 运营环节的规模化;其二,通过规模化采购和 生产,而实现生产和管理环节的规模化。

3.2 品牌 2.0 ——“品牌即优选”,拥有溢价能力

我们认为,产品的溢价可以归结为“文化属性认同感”和“功能性区隔差异”两点。

文化属性认同感:代表用户认可品牌背后所蕴含的文化和格调。有时消费者自称“XX品牌忠粉”,或者认为“XX品 牌才能与我的身份相匹配”,这都属于文化属性认同感。

功能性区隔差异:代表“品牌和品类一一对应”,品牌贴上了品类标签。比如“波司登做羽绒服更专业”的认知,就 是一种典型的功能性区隔差异。

3.3 品牌 3.0 ——“品牌即品类”,行业大部分自然流量导向该品牌

品牌即品类——核心在于对行业的统治力。到了这个阶段,品牌一定程度上和整个品类等同。换言之,如果消费者想 到某个品类时,就会自然而然地联想起某个品牌,那么这个品牌就到了3.0“品牌即品类”阶段。

品牌即品类的意义在于:一个品类里的大部分自然流量都会给到这个品牌。3.0品牌中凝聚的用户认知又大幅高于2.0 阶段的频偏。手握海量自然流量,3.0品牌在产业内能拥有非常高的话语权,并成为品牌溢价能力的支撑。

3.0品牌的威力在于:通过“功能性区隔差异性”换取溢价空间。空有市占率但没有涨价空间的品牌不属于3.0层级, 这类品牌很可能会陷入“价格涨不动,市占率已经饱和,但行业规模没有什么扩张空间”的增长瓶颈。

3.4 品牌 4.0 ——“品牌即身份”,拥有非常高的溢价

品牌4.0:到了这个阶段,仅拥有或者使用品牌的某些商品,就能够成为身份的象征,因此我们称之为“品牌即身份” 。如拥有AJ球鞋是资深球迷&球鞋收藏家的象征,喝飞天茅台一定程度上是高端宴席的象征。

到了这个阶段的品牌,通常拥有非常高的溢价,相关商品往往是该品类里最贵的一档。奢侈品包,高端白酒,名贵手 表,都是品牌4.0的代表性例子。

报告节选:


消费品品牌理论深度研究报告:“品牌力”究竟指什么?




消费品品牌理论深度研究报告:“品牌力”究竟指什么?




消费品品牌理论深度研究报告:“品牌力”究竟指什么?




消费品品牌理论深度研究报告:“品牌力”究竟指什么?




消费品品牌理论深度研究报告:“品牌力”究竟指什么?




消费品品牌理论深度研究报告:“品牌力”究竟指什么?




消费品品牌理论深度研究报告:“品牌力”究竟指什么?




消费品品牌理论深度研究报告:“品牌力”究竟指什么?




消费品品牌理论深度研究报告:“品牌力”究竟指什么?




消费品品牌理论深度研究报告:“品牌力”究竟指什么?




消费品品牌理论深度研究报告:“品牌力”究竟指什么?




消费品品牌理论深度研究报告:“品牌力”究竟指什么?




消费品品牌理论深度研究报告:“品牌力”究竟指什么?




消费品品牌理论深度研究报告:“品牌力”究竟指什么?




消费品品牌理论深度研究报告:“品牌力”究竟指什么?




消费品品牌理论深度研究报告:“品牌力”究竟指什么?




消费品品牌理论深度研究报告:“品牌力”究竟指什么?




消费品品牌理论深度研究报告:“品牌力”究竟指什么?




消费品品牌理论深度研究报告:“品牌力”究竟指什么?




消费品品牌理论深度研究报告:“品牌力”究竟指什么?




消费品品牌理论深度研究报告:“品牌力”究竟指什么?




消费品品牌理论深度研究报告:“品牌力”究竟指什么?




消费品品牌理论深度研究报告:“品牌力”究竟指什么?




消费品品牌理论深度研究报告:“品牌力”究竟指什么?




消费品品牌理论深度研究报告:“品牌力”究竟指什么?




消费品品牌理论深度研究报告:“品牌力”究竟指什么?




消费品品牌理论深度研究报告:“品牌力”究竟指什么?




消费品品牌理论深度研究报告:“品牌力”究竟指什么?




消费品品牌理论深度研究报告:“品牌力”究竟指什么?




消费品品牌理论深度研究报告:“品牌力”究竟指什么?




消费品品牌理论深度研究报告:“品牌力”究竟指什么?




消费品品牌理论深度研究报告:“品牌力”究竟指什么?




消费品品牌理论深度研究报告:“品牌力”究竟指什么?




消费品品牌理论深度研究报告:“品牌力”究竟指什么?




消费品品牌理论深度研究报告:“品牌力”究竟指什么?




消费品品牌理论深度研究报告:“品牌力”究竟指什么?




消费品品牌理论深度研究报告:“品牌力”究竟指什么?




消费品品牌理论深度研究报告:“品牌力”究竟指什么?




消费品品牌理论深度研究报告:“品牌力”究竟指什么?




消费品品牌理论深度研究报告:“品牌力”究竟指什么?




消费品品牌理论深度研究报告:“品牌力”究竟指什么?




消费品品牌理论深度研究报告:“品牌力”究竟指什么?




消费品品牌理论深度研究报告:“品牌力”究竟指什么?




消费品品牌理论深度研究报告:“品牌力”究竟指什么?




消费品品牌理论深度研究报告:“品牌力”究竟指什么?




消费品品牌理论深度研究报告:“品牌力”究竟指什么?




消费品品牌理论深度研究报告:“品牌力”究竟指什么?




消费品品牌理论深度研究报告:“品牌力”究竟指什么?




消费品品牌理论深度研究报告:“品牌力”究竟指什么?




消费品品牌理论深度研究报告:“品牌力”究竟指什么?




消费品品牌理论深度研究报告:“品牌力”究竟指什么?




消费品品牌理论深度研究报告:“品牌力”究竟指什么?




消费品品牌理论深度研究报告:“品牌力”究竟指什么?




消费品品牌理论深度研究报告:“品牌力”究竟指什么?




消费品品牌理论深度研究报告:“品牌力”究竟指什么?




消费品品牌理论深度研究报告:“品牌力”究竟指什么?




消费品品牌理论深度研究报告:“品牌力”究竟指什么?




消费品品牌理论深度研究报告:“品牌力”究竟指什么?




消费品品牌理论深度研究报告:“品牌力”究竟指什么?




消费品品牌理论深度研究报告:“品牌力”究竟指什么?




消费品品牌理论深度研究报告:“品牌力”究竟指什么?




消费品品牌理论深度研究报告:“品牌力”究竟指什么?




消费品品牌理论深度研究报告:“品牌力”究竟指什么?




消费品品牌理论深度研究报告:“品牌力”究竟指什么?




消费品品牌理论深度研究报告:“品牌力”究竟指什么?




消费品品牌理论深度研究报告:“品牌力”究竟指什么?




消费品品牌理论深度研究报告:“品牌力”究竟指什么?




消费品品牌理论深度研究报告:“品牌力”究竟指什么?




消费品品牌理论深度研究报告:“品牌力”究竟指什么?




消费品品牌理论深度研究报告:“品牌力”究竟指什么?




消费品品牌理论深度研究报告:“品牌力”究竟指什么?




消费品品牌理论深度研究报告:“品牌力”究竟指什么?




消费品品牌理论深度研究报告:“品牌力”究竟指什么?




消费品品牌理论深度研究报告:“品牌力”究竟指什么?




消费品品牌理论深度研究报告:“品牌力”究竟指什么?




消费品品牌理论深度研究报告:“品牌力”究竟指什么?



报告链接:消费品品牌理论深度研究报告:“品牌力”究竟指什么?


(本文仅供参考,不代表我们的任何投资建议。如需使用相关信息,请参阅报告原文。)

相关报告