支付宝是如何练成蚂蚁金服的

2020 年 7 月 20 日,蚂蚁集团宣布计划在上交所科创板和港交所主板寻求同步发 行上市,并在 8 月 24 日正式递表。作为中国第一独角兽,蚂蚁集团从支付业务起 步,建立互联网金融生态,并逐渐向科技转型,其业务布局和发展战略几经变化, 最终成为全球领先的科技金融开放平台。

本篇报告,是我们蚂蚁集团系列报告的开篇,回顾了 2004 年-2014 年的十年,从 支付宝建立起电子商务信任体系,向电商以外领域扩张,再到发展移动支付,以 及后面向金融生态延伸,探究支付宝的成长与能力,及其作为核心支付工具对金 融支付行业的影响和在蚂蚁生态中形成的导客引流作用。

1、伴随淘宝而生,弭平早期电商信任鸿沟(2003-2010)

1.1、基于淘宝担保交易的支付工具,奠定电商发展基础

淘宝网上线之初,买卖双方缺乏信任成为一大难题。2003 年,全球个人电子交易 平台 eBay 意图进军中国,阿里巴巴彼时在企业商务已大放异彩,但尚未涉入个人 交易。马云决定创建一个 C2C 商品交易网站与 eBay 展开竞争,继续开拓新兴领 域。2003 年 4 月,阿里一个内部创业团队紧锣密鼓地建立淘宝网,并在 5 月 10 日正式上线,20 天后注册用户就达到 1 万名。创立初期,淘宝网站有大量用户咨 询业务与进行下单,但大都因买卖双方之间缺乏信任而难以达成交易,多数的成 功交易在同城进行,采用线上下单、线下“一手交钱,一手交货”的传统交易方 式。在买卖双方之间建立信任桥梁,成为淘宝网乃至于国内电子商务的首要任务。

支付行业生态尚不完善。2003 年,我国电子支付相关法律法规尚在完善之中,电 子支付牌照未放开。支付服务提供主体以商业银行为主,而银行 80%以上收入来 自于息差收入,支付业务不受重视。电子支付交易比例较小,并以商业银行网上 支付业务为主。而同时期的美国,由于网际网络与线上商务的普及,电子交易在 非现金支付工具中占比已超过 50%。

支付宝是如何练成蚂蚁金服的

支付宝是如何练成蚂蚁金服的

彼时的支付工具无法解决新兴的信任难题。我国第三方支付发展刚起步,首信易、 环迅支付等早期第三方支付平台更多是作为一种单纯的网络支付工具,起到连接 所接入商家与银行等结算机构的作用,无法解决线上交易中的信任问题。此外, 由于海外(尤其美国)信用体系具有较浓厚的消费者保护机制,非本人授权进行 的支付可获得卖家全额退款,信贷交易中信用卡承付人如对购买商品服务不满意 或产生纠纷时,也可主张各种赔偿,消费者不担心网上交易双方诚信的问题。因 此当时全球最大的线上支付公司 PayPal,其支付机制也无过多考虑线上支付双方 的信任问题,对于国内的电子商务无法直接复制使用。

阿里巴巴“诚信通”以中间人角色建立互信,启发支付宝的核心功能。早在 2002 年,阿里巴巴推出“诚信通”,企业身份通过第三方独立机构确认并提供资质认证, 解决网络贸易信用问题,本质上具备了“第三方担保”的功能。淘宝团队从这个 思路出发进行拓展,推出一种基于担保交易的支付工具。买家下单商品后先将钱 汇入三方账户(淘宝网在银行的对公账户),淘宝网收到买家的付款之后先通知卖 家发货,直到买家确认收货并同意支付后再付款给卖家。淘宝网成为交易双方的 中间人,凭借“信用中介”的模式,解决买卖双方之间的信任问题。

支付宝是如何练成蚂蚁金服的

2003 年 10 月 18 日,支付宝历史上第一笔交易诞生。此后,担保交易迅速在淘宝 网上发展起来,2004 年初已有 70%的商品选择担保交易的方式,淘宝网因此将担 保交易定为平台要求,支付宝迎来爆发性增长。与此同时,电商交易额也因此得 到结构性机遇,2004 与 2005 年中国 C2C 电子商务同比增速达到 200%以上,交 易额迅速突破 100 亿。

支付宝是如何练成蚂蚁金服的

1.2、支付宝账户体系 2004 年上线,独立的第三方支付工具

⚫ 担保交易压力巨大,虚拟账户成为必要机制

随着业务量的增长,担保交易产生巨额人工与交易成本。当时多数淘宝用户通过银行、邮局汇款等方式付款到淘宝网在各大银行对公账户,然后由淘宝网作为中 间人协调交易进度,很多环节必须由人工监控或完成,很快的淘宝交易量超过与 银行体系人员所能负担的业务量,影响结算效率。当中的转账成本也成为重大成 本来源,由于担保交易对公账户每转出一笔都需要手续费,随着业务量的增长, 相关成本迅速提升。

支付宝是如何练成蚂蚁金服的

⚫ 虚拟账户启动,提升用户粘性,沉淀数据

支付宝独立,支付宝账户体系上线。2004 年 1 月,马云参加达沃斯论坛后决心建 立一个透明公正的支付体系来支持中国电子商务的发展。在与金融机构谋求合作 无果后,马云将支付宝从淘宝独立出来运营,合作对象不仅止于阿里巴巴集团, 而是参与到整个金融支付信用体系中。2004 年 12 月 8 日,支付宝(中国)网络 技术有限公司正式成立,12 月 29 日支付宝账户体系上线,自此拥有自己的网页 平台、与独立会员账户。

创新的交易机制,通过虚拟账户有效改善结算效率与成本。早期淘宝用户曾留言 建议:“不用退款,将钱留在淘宝网,下次买的时候用”,启发支付宝建设虚拟账 户的想法。每个用户拥有一个虚拟账户,买家事先把钱存放在里面,每次完成交 易后自动支付,划入卖家的虚拟账户,可后续一并转账到银行提取;将单次转账 规模化,从而提高结算效率,降低转账的手续费与时间成本。

账户体系的核心价值:积累用户粘性,沉淀用户数据。支付宝和多家银行的网银 系统进行对接,通过虚拟账户模式解决了支付的容量和效率等方面问题。对于新 业务的发展,由于支付宝的账户功能提升用户粘性与使用频率,用户交易和支付 数据得以沉淀,成为支付宝的核心竞争力所在,为以后的风控、数据运营等增值 服务提供基础。

“全额赔付”计划降低用户风险,建立用户信任。海外的线上交易以信用卡为主, 由于一般输入卡号、CV2 和到期日期就能扣款,衍生的欺诈盗刷现象屡见不鲜, 相关风险一般由商家与信用卡公司承担。PayPal 也具有消费者保护性质,一旦买 家提出争议,卖家往往会被要求退款。而当时国内在客观上尚未形成由卖家承担 风险的机制和文化,本质上由持卡人承担风险。为进一步推广支付宝担保交易, 保障用户支付宝账户安全,2005 年 2 月,支付宝推出全额赔付计划,号称“你敢 付,我敢赔”,对用户使用支付宝受到诈骗所产生的损失全额赔偿。并在 2005 年 7 月进一步推出“你敢付,我敢赔”支付联盟计划,将其扩展至所有由支付宝提 供支付服务的网站上。

由于支付宝通过全额赔偿计划将风险转嫁于自身,打消用户对交易安全性的担心, 取得用户信任,进一步增加用户规模。积极承担责任的同时,同时也给与阿里不 断改善风险控管的驱动力,对此,支付宝逐步建立起用户可信习惯系统和智能风 控大脑,以强大的互联网实时风控技术支撑业务发展。

支付宝是如何练成蚂蚁金服的

⚫ 电子支付市场高速发展,相关法规陆续出台

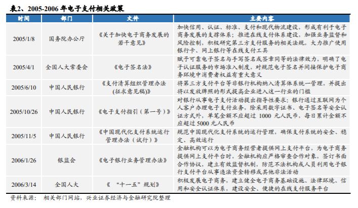
受益于内部支付需求和外部电子商务的推动,电子支付市场快速发展。2005 年马 云喊出了“电子支付元年”的口号,产业进入快速发展阶段。以支付宝为代表的 第三方支付平台及电商平台争相冲击电子支付市场,财付通、拉卡拉等第三方支 付平台相继推出,eBay 也宣布将 PayPal 支付服务引入中国。中国第三方电子支付 市场在 2004 年交易额 74 亿元,2007 年已突破 1000 亿元, CAGR 高达 138%。

支付宝是如何练成蚂蚁金服的

相关法律法规陆续出台,填补电子支付领域政策空白。2005-2006 年,国家陆续 出台多个政策推动、规范电子支付市场发展。这些条款的出台主要是考虑到网上 支付安全性的需要,对电子支付的业务规范、风险管理提出要求,加强对电子支 付中消费者合法权益的保护。

支付宝是如何练成蚂蚁金服的

1.3、开放支付宝外部接口,拓展外部商户

法规出台促使第三方支付平台重新洗牌,产品服务创新成为竞争重点。2007 年, 支付宝的交易额规模达到 476 亿元,占整个电子支付市场 47.6%的份额,但财付 通等大型支付平台迅速拓展商户和用户,交易额规模快速增长。随着第三方支付平台数量增多以及产品同质化,大部分企业以价格竞争市场份额,行业发展承受 巨大压力。但随着《支付清算组织管理办法》的发布和实施,发放牌照的数量限 制迫使不少处于亏损的企业退出市场,行业重新洗牌。支付产品的多元化创新成 为第三方电子支付的重点和方向。第三方支付企业之间的竞争也由初期的价格战 逐步转向价值竞争。

免费策略开拓外部商户,电话销售扩展覆盖范围。初期为了拓展外部商户,支付 宝采取免费策略打开市场,不仅免费提供支付服务,而且还提供商户补贴,有效 提高业务量与用户规模。2006 年底,支付宝成立电话销售团队,针对各类企业推 销解决方案,并提供标准化的支付宝接口。2007 年 1 月,支付宝宣布开始对所有 淘宝外商户收费,但由于生态粘性与销售团队,覆盖商户不减反增。截至 2007 年底,支付宝合作商家超过 30 万家,30%的交易额来自外部商家。

形成专业化行业解决方案,满足航空、保险等电子支付需求。随着商户的积累, 一些相对成熟的行业逐渐形成了对快速支付、准确结算的共同需求。举例来说, 售卖机票涉及航空公司、一级二级代理、旅行类网站等多个利益参与方,靠传统 人工方式结算支付利润款项,成本高且效率低,而通过电子支付系统,设计一套 连接行业上下游的支付结算方案,则可显著提升效率,降低每笔支付的边际成本。 支付宝切入航空、网游、保险、B2C、物流等网络化较高的行业,设计集成式解 决方案,满足这些行业大量的电子支付需求。根据《蚂蚁金服:从支付宝到新金 融生态圈》,与支付宝合作的外部商家在 2009 年 12 月已增长到 46 万家,支付宝 用户超过 2 亿,交易额达到 2871 亿元。

2、技术攻坚,全面移动化(2010-2013)

2.1、第三方支付市场环境规范化,业务发展经历调整期

⚫ 第三方支付行业走向规范,竞争重点转向用户体验

央行发放第三方支付牌照,促进行业规范化发展。2010 年 6 月央行公布《非金融 机构支付服务管理办法》,明确了非金融机构提供支付服务需申请许可证,逾期未 能取得许可证者将被禁止继续从事支付业务。无牌照企业面临停止支付业务或被 有牌照企业兼并收购的结果,有利于优势企业扩大市场份额,行业发展规范化。

外资企业申请支付牌照受阻。根据《非金融机构支付服务管理办法》,牌照申请者 必须是“境内依法设立的有限责任公司及股份有限公司”,外资企业如申请牌照要 “由中国人民银行另行规定,报国务院批准”。此时支付宝尚有阿里巴巴集团旗下 的 Alipay E-commerce 外资公司的持股,后续将描述相关的股权重整经过。

用户体验成为第三方支付平台竞争的关键。随着第三方支付市场走向规范化稳定 扩张时期,市场竞争重点也发生变化。《蚂蚁金服:从支付宝到新金融生态圈》记 载,2010 年支付宝以 50%的份额占据网上支付市场的半壁江山,与此同时,腾讯 财付通的市场份额达到 20.3%,支付宝合作的外部商家达到 46 万,但财付通对外 宣布的商户数量也超过 40 万,快钱也宣称商业合作伙伴超过 37 万。此时第三方 支付企业的竞争,不仅是接入规模,更重要的是竞争产品服务和用户体验。

支付宝是如何练成蚂蚁金服的

⚫ 成长的阵痛:用户支付体验问题和技术升级压力

支付宝糟糕的用户支付体验严重降低支付成功率。移动端产品逐渐流行,腾讯推 出微信抢占用户。中国手机网民规模经过 2008-2010 三年的高速增长,2010 年底 手机网民达 3.03 亿,各类手机上网应用逐渐流行。2011 年 1 月,微信面世,迅速 流行,短短一年半时间,用户数就突破两亿大关。随着用户规模的增长,支付宝 用户体验差、支付成功率低的问题日益突出。

支付宝是如何练成蚂蚁金服的

《蚂蚁金服:科技金融独角兽的崛起》中提及,早期支付宝用户使用网银支付平 均要经过 7 次页面跳转,每多跳转一个页面,客户支付流失率就增加 5%。其中任 何一个环节出现问题,都可能导致支付的失败,再加上插入 U 盾、输入动态口令 等烦琐的操作过程,导致当时支付宝平均支付成功率只有 60%左右,用户体验极 差。以 2009 年推出的“收银台”为例,原本希望集合不同银行、化繁为简的支付 产品,却因各银行支付步骤、渠道稳定性等不一,导致几十个收银台开发体验不 同,操作复杂,成为用户投诉率最高的产品。2010 年 1 月,马云在支付宝年会上 对支付宝的用户体验提出严厉批评,让所有员工意识到了问题所在。

支付宝是如何练成蚂蚁金服的

支付宝是如何练成蚂蚁金服的

组织架构问题:产品部相应速度无法跟上市场发展节奏。早期支付宝组织结构中, 技术部和产品部划分在一起,产品部搭建用户和技术之间桥梁。随着支付宝涉及业务领域增多,产品线逐渐庞大,而产品部投入的精力和关注度有限。虽然已经 按照交易、客户、银行等业务将支付宝划分成多个部门,但一款新产品往往需要 在各部门间不断调整,响应速度与产品改善无法跟上市场发展。

业务规模增长带来技术升级急迫性。支付宝业务规模拓展需要技术持续迭代作为 支撑。支付宝第一代技术架构使用的是阿里的 WebX 框架,采用 IOE 商业系统+ 开源软件的方式搭建后台,但这套架构是烟囱式架构,难以维护和扩展。2007 年 支付宝自研 SOFA 框架,于 2008 年 1 月上线,升级后的技术架构将业务板块拆分, 且可以实现资源调配。2009 年支付宝第一年参加双十一,当日交易额激增十倍左 右,不过最终顺利完成任务。2010 年第二次双十一,虽然支付宝已经提前部署了 系统资源,但实际的流量和成交额远超估计,最后关头支付宝技术人员只能将非 关键应用关闭来避免核心系统崩溃。双十一庞大的支付请求带来技术压力,第二 代技术架构的问题暴露无遗。

支付宝全额赔付计划也对支付宝风控能力提出高要求。由于支付宝“你敢付,我 敢赔”计划逐渐覆盖多种业务产品。支付宝通过全额赔付计划,给予消费者 100% 的账户保障,成为支付宝区别于其他第三方支付的竞争优势。但同时,全额赔付 意味着支付宝必须做好风险管控,否则大量的赔付义务将带来损失。

支付宝是如何练成蚂蚁金服的

2.2、调整领导层及组织架构,拆除 VIE 完成去外资化

2010 年进行大规模组织架构和战略的调整,布局一盘大棋。面对市场的变化和自 身业务调整的需要,支付宝调整组织战略,展开快捷支付创新、技术升级和布局 移动支付等战略。2010 年,时任阿里巴巴集团首席人力资源官的彭蕾出任支付宝 CEO,进行组织结构扁平化,将产品部打散到每个事业部中,金融事业部、商户 事业部和用户事业部三个部门也大调整,并把用户体验定为所有业务部门考核的 第一指标。集团希望通过领导层、组织架构和战略的调整,赋予支付宝具备内在 动力的创新发展机制。

支付宝拆除 VIE,完成支付牌照的准备。为获得支付牌照,2010 年 8 月,阿里巴 巴将支付宝 30%的股份转至由马云和谢世煌控股的全中资公司——浙江阿里巴巴电子商务有限公司名下,再加上2009年曾转移的70%股份,支付宝已完全从Alipay E-commerce 外资公司转至浙江阿里巴巴名下。这时浙江阿里巴巴尚为阿里巴巴集 团的可变利益实体(VIE),雅虎和软银方并无异议。到了 2011 年一季度,为了 确保第一批拿到牌照,彻底剥离外资股权,马云宣布终止支付宝与阿里巴巴集团 之间的协议控制关系。

支付宝是如何练成蚂蚁金服的

签署补偿协议,解决股权争议。阿里巴巴单方面终止协议控制关系,影响到其他 外资股东的控制权与投资收益,引发一连串的股权纷争。最终在 2011 年 7 月 29 日,阿里巴巴集团、雅虎和软银三大利益方,就支付宝股权转让事宜正式签署协 议。支付宝的控股公司(浙江阿里巴巴)承诺在上市时给予阿里巴巴集团一次性 现金回报,同时,支付宝及其子公司每年向阿里巴巴集团支付其税前利润的 49.9% 作为知识产权许可费和技术服务费。2013 年 11 月 1 日,支付宝宣布公司新股权 架构:员工持股 40%,马云个人持股不超过 7.3%,另外 60%将引入机构投资者。 支付宝股权事件终于落幕。

支付宝首批支付牌照,享受牌照稀缺性价值。央行发放第三方支付牌照许可的经 营范围包括固定电话支付、移动电话支付、互联网支付、数字电视支付、预付卡 发行与受理和银行卡收单。支付宝、财付通作为 2011 年首批获得支付牌照的企业, 业务许可门类较为齐全。2012 年以后,央行逐渐收紧牌照发放,截至 2013 年共 发放第三方支付牌照 7 批 250 张,牌照及牌照下许可业务的稀缺性将增加许可门 类齐全的企业的价值。

支付宝是如何练成蚂蚁金服的

2.3、快捷支付回归用户价值,创新支付方式

“骆驼大会”回归用户价值的初心,探索提高支付成功率。早在 2010 年 3 月支 付宝就针对支付成功率低的问题召开“骆驼大会”,将提高支付成功率作为内部首 要的考核指标。从此前推出的“支付宝卡通”产品经验,支付宝账户与银行账户 绑定可以提高支付成功率,成为支付流程的主轴。

然而,卡通办理过程非常繁琐,且易受余额不足的影响。所以支付方式借鉴航旅 业务中 MOTOpay 的模式,用户支付时只需填写个人姓名、信用卡卡号、有效期 及 CV2 码,平台获知信息后便可进行代扣。由于国内信用卡安全保障机制不足, 支付宝借鉴苹果 iTunes 账号绑定信用卡的方法,在用户绑卡时验证其在银行预留 的手机号码,证明是否是用户本人操作。同时还参考银行卡代扣水电费模式,推 广支付宝的代扣功能。

与银行的谈判和合作:确保业务规模,控制资损率。由于用户验证需要开通银行 接口,支付宝与银行谈判寻求合作,提出向银行提供存款或者预付手续费,让银 行提前锁定收益,市场不确定性风险由支付宝承担。对于银行资损率的担心,支 付宝提出在银行存放保证金,并约定若快捷支付资损率超过十万分之一,银行可 以随时停掉此业务。经过不懈努力,2010 年 12 月,支付宝正式推出快捷支付, 业务规模高速增长,绑定快捷支付极大提高了银行存量卡活跃度。同时,支付宝 快捷支付的资损率为百万分之四,远低于银行十万分之一的资损率要求(根据《蚂 蚁金服:科技金融独角兽的崛起》的统计)。

快捷支付操作方便快捷,有效提高支付成功率。用户开通快捷支付仅需要提供姓 名、身份证号码、银行卡号、手机号信息,通过手机验证码身份认证后即可完成 绑定,后续只需输入密码,一步到位完成支付。银行也无须对每一笔支付进行验 证,只需根据支付机构统一批量提交的指令来完成扣款。对比传统网银,在便利 性方面有明显优势。此外,在安全性上,快捷支付避免了传统网银支付页面跳转 时用户密码被盗的风险,通过手机动态验证码验证身份,提高支付安全性。快捷支付推出后,支付成功率达到 90%以上,提升了用户体验和用户活跃度。上线一 年内,包括四大行在内的 160 多家银行与支付宝签订了快捷支付合作协议。

快捷支付的创新意义:建立起银行间借记体系。原先我国大小额系统只能做贷记 业务,不能做借记业务,即用户只能从 A 银行向 B 银行转账,而不能从 A 银行 发起操作,从 B 银行扣款转入 A 银行。而支付宝运用快捷支付创新性地将各家银 行联系起来,通过事实上的小额借记交易,建立起大型交付连接网络,打开了与 银行直联的通道,具有革命性意义。

2.4、技术升级,增强支付性能

⚫ 支付宝上云,拓展技术边界

去 IOE,研发云支付架构。2010 年,支付宝开始在二代技术架构基础上,去 IOE (在阿里 IT 架构中去掉 IBM 小型机、Oracle 数据库、EMC 存储设备),研发自 己的云支付架构,一方面加大底层的云计算技术,另一方面将上层服务以云服务 方式实现,使得业务增长尽量不受本身的 IT 资本投入限制。

支付宝是如何练成蚂蚁金服的

自主研发中间件、数据库、大数据平台,支撑云支付架构。分布式关系数据库 OceanBase 在 2010 年立项。2011 年支付宝运维监控系统 xflush 上线,实时秒级监 控大促的峰值。2012 年,支付宝自研负载均衡中间件 Spanner,通过多 IDC 的改 造,将交易系统和账务系统进一步拆分,扩展系统承载能力,并通过 FailOver 机 制,避免单点故障。2013 年,支付宝开始实施单元化的 LDC 逻辑数据中心,并 实现了交易支付系统的异地双活,有效提升了核心系统的持续服务能力。

支付宝是如何练成蚂蚁金服的

技术升级支撑双十一交易平稳进行。支付交易笔数和支付峰值是衡量支付技术、 支付系统先进性和稳定性的核心指标。随着云支付架构的研发和完善,支付宝技 术架构升级,能够稳定支撑淘宝大促的交易。2014 年,“双十一”交易笔数达到 3.68 亿,交易峰值高达 38500 笔/秒,支付宝成功支撑了 571 亿的交易额。

⚫ 强大的互联网实时风控技术能力保障支付安全

开发用户可信习惯体系(AUTH)和 CTU 智能风控大脑保障用户账户安全。支 付宝风险智能团队基于用户的可信行为习惯,如常在一家店铺购买商品,或者通 过分析两个用户账户之间的长期关系,甚至还用前沿生物识别技术对用户敲击键 盘的节奏和间隔进行分析,来判断账户操作指令是否为用户本人发出。此外,支付宝自主研发 7*24 小时智能化交易监控系统网络(CTU),从账户、设备、位置、 行为、关系、偏好等维度进行判断,若判断结果存疑,CTU 会要求用户去通过验 证,如果没有通过,系统就会自动阻断交易,从而保障用户交易和账户安全。

支付宝是如何练成蚂蚁金服的

多层级风控技术体系,实现效率和风险的平衡。支付宝通过系统安全攻防、身份 认证、风险评估和风险管控决策多层安全防护技术体系,对客户、商家、合规、 公司自身风险逐层防控,进行风险核查,深度分析,不断发展演变升级,力求实 现极致的效率和风险的平衡。

支付宝是如何练成蚂蚁金服的

2.5、All in 无线战略,发力移动支付

⚫ 支付宝 All in 无线战略,布局移动支付

移动互联时代来临,移动支付规模高速增长。2013 年,我国移动互联网用户规模 达到 6.5 亿人。移动支付市场高速发展,当年移动支付交易额达到 9.6 万亿,同比 增长 317%,然而 2013 年初,支付宝 6 亿用户绝大多数集中在 PC 端,移动端的 支付宝 APP 只有 100 万活跃用户、1000 万存量用户。

2013 年重新对移动互联全力投入;支付宝钱包,定位移动生活助手和移动金融平 台。2012 年,支付宝重新组建无线事业部,重拾二维码支付和声波支付,推广线 下应用。2013 年春节后,支付宝决定开始 All in 移动支付。首先将手机客户端更 名为“支付宝钱包”,除基本的付款、转账以外,钱包还整合了手机充值、信用卡 还款、公共事业缴费、条码支付等服务,并新增了个人账单、优惠卡券管理及声 波支付等功能。

在 2013 年 6 月推出的支付宝钱包 7.0 版,不再只是简单的支付工具,而是定位为 一个移动生活助手和移动金融平台,内嵌余额宝理财功能,同时大范围整合线下 实体消费服务,囊括通信、银行、缴费、医疗、旅行、投资及社交等场景,深入 用户生活,提升用户使用频率。

将 PC 用户积累转移至移动端,抢占线下支付场景和商户资源。在支付宝改变策 略,对 PC 端转账收费、移动端免费,将用户逐渐导向移动端。2013 年 10 月支付 宝线下团队成立,从大型商超和便利店切入,推广支付宝钱包和二维码支付。截 至 2013 年底,支付宝实名制用户已近 3 亿,其中有 1 亿用户将主要支付场景转向 支付宝钱包,移动支付总金额超 9000 亿元,成为全球最大的移动支付公司。

⚫ 移动支付两强争霸格局开始形成

支付宝移动支付市场份额领先,微信以社交生态发力,两强争霸市场格局形成。经过 All in 无线战略布局发展,支付宝在移动支付市场遥遥领先。2013 年 8 月, 微信支付横空出世。2014 年春节,微信凭借春节红包产品,通过熟人社交关系链, 完成大规模的用户绑卡。与支付宝相比,微信红包具有浓厚的社交属性,将社交 和支付巧妙结合在一起。微信支付凭借社交用户巨大流量,打破支付宝在互联网 支付领域一家独大的格局。随后,两家企业开启 O2O 大战,争夺线下支付场景和 商户资源,中国的移动支付市场迎来两强争霸的时代。

微信与支付宝移动支付竞争各有优势:支付宝背靠阿里生态系统,主要依托淘宝 电商用户,提供支付、生活服务、金融等多场景功能,在对商户的 BD 团队、商 家服务和供应链整合经验方面比微信更具优势。而微信支付则是依托微信巨大社 交流量,主要面对社交产品用户,提供支付、红包、第三方服务等业务,小额支 付便捷,社交属性强,消费者日常使用频率高,在社交关系链方面强于支付宝。

支付宝是如何练成蚂蚁金服的

支付宝是如何练成蚂蚁金服的

3、蚂蚁金服成立,从支付向金融转型(2013-2014)

3.1、余额宝:从支付工具到支付+理财生态

支付宝账户为账户里的资金创造价值,一方面降低备付金水平,一方面提升用户 粘性。根据《非金融机构支付服务管理办法》,支付机构的实缴货币资本与客户备 付金日均余额的比例不得低于 10%,支付宝出于自身财务和流动性考虑,希望降 低备付金水平。另一方面,快捷支付对虚拟账户体系形成一定替代性,使支付宝 账户充值率显著降低。支付宝希望能够提高账户价值,让个人账户余额产生收益, 提升用户的忠诚度和体验性。

与天弘基金合作,选择货币基金作为突破口,从支付向金融延伸。为提升支付宝 账户价值,支付宝和天弘基金达成合作,选择以波动小、收益稳定、流动性较高 的货币市场基金切入,结合互联网渠道,打造“货币基金+支付消费”的模式。支 付宝由此开始涉足金融。2013 年 3 月,阿里巴巴宣布以支付宝为主体筹建小微金 服,以“打造一个公正、透明、开放的金融体系”为使命,开始从支付向金融转 型。

货币基金规模总体呈增长趋势,以机构投资者居多。我国货币市场基金起步于 2003 年底,到 2012 年,我国货币市场基金资产净值达到 7,075 亿元,占全部基金 规模的 25.3%。2013 年以前,由于申赎仍较为繁琐,导致其未能有效触达个人投 资者,总体上机构投资者持有占比较高。

支付宝是如何练成蚂蚁金服的

协议存款投资占比逐年提升,推动货币基金业绩提升。货币基金的资产配置长期 受限于“投资定期存款的比例不得超过基金净值的 30%”的规定。2011 年 10 月 证监会发文明确货币基金投资协议存款将不再受制于这一上限规定,新规驱动存 款配置比例飙升,成为货币基金最大的投资配置。由于协议存款利率一般高于同 期利率水平,协议存款配置比例的增加推动货币基金业绩提升,2012 年货币基金 资产净值超过 7000 亿元,较上年同比增长 140%。

支付宝是如何练成蚂蚁金服的

余额宝打造“货币基金+实时消费支付”模式,提升用户体验。2013 年 6 月,支 付宝与天弘基金合作的货币基金产品余额宝上线。用户可以通过支付宝 APP 直接 操作,申购门槛低至 1 元,没有交易费。用户转入余额宝的钱,可实时在账户显 示,也可以实时赎回或用于网上购物、支付宝转账等支付功能。余额宝将用户存到余额宝里的钱通过天弘增利宝货币基金投入货币市场,产生一定收益返还用户。 余额宝将消费支付和投资理财功能融为一体,在保持支付便捷的同时,让用户小 额投资有合理的回报,提高用户体验。支付宝不再仅限于作为一个简单的支付工 具,开始显现出金融和理财属性。

支付宝是如何练成蚂蚁金服的

余额宝基金大量投向协议存款,高收益率带动规模高速增长。余额宝的基金投资 结构,主要以投资银行协议存款为主。由于银行间交易流动性高、交易额大,一 般银行间市场利率普遍高于银行和储户之间的交易,且银行间货币市场实际上是 以银行信用为保证的市场,出现亏损的概率很低。但银行间市场只允许机构参与, 而余额宝利用货币基金给散户和货币市场之间搭了一座桥,让散户也能享受到较 高的收益率。

余额宝推出之际,恰逢中国货币市场“钱荒”,银行间同业拆借市场利率飙升,余 额宝年化收益率也随之急剧增长,一度达到 6%以上。而同期银行活期存款利率只 有 0.35%,一年期定期存款利率为 3%。高收益率带动用户数量和基金规模快速增 长,余额宝上线半年内规模已达到近 2000 亿。

支付宝是如何练成蚂蚁金服的

余额宝是一种结合传统金融和互联网渠道的金融创新模式。余额宝通过互联网, 以低成本收集大量散户的小额资金,通过货币基金投向货币市场。由于支付宝对 接大量淘宝电商及外部合作商户;同时,海量的客户群体,让基于大数据的流动 性风险预测成为可能。通过大数据技术对用户的支付和提现行为进行分析,有效 提高资金使用率,防范集中兑付风险。

此外,余额宝 T+0 赎回提高流动性,相对原先 T+2 模式下的货币基金具有高度吸 引力。低门槛、便捷的操作方式让普通百姓也能参与其中,金融理财的观念进入 大众视野。余额宝的出现,也让支付宝第一次和银行产生了本质上的利益冲突, 因此余额宝在产品设计/兑付安排/宣传合规等方面多次受到监管关注。

余额宝 2.0:招财宝定期理财切中用户高收益理财需求。随着余额宝收益趋于稳定, 2014 年 4 月推出余额宝 2.0 版本——招财宝产品,以匹配用户追求更高收益率的 需求。与余额宝单一货币基金的活期财富管理不同,招财宝定位为定期理财平台, 引入个人贷、基金、保险、债券等产品,收益率较高。同时,招财宝具有“变现 功能”,用户可随时提现,一定程度上解决了定期理财产品的流动性问题,具有一 定 P2P 产品特性。截至 2014 年 8 月,招财宝上线四个月后交易额已经超过 100 亿元。

支付宝是如何练成蚂蚁金服的

3.2、蚂蚁金服成立,初步建立互联网金融生态

蚂蚁金服成立,初步建立互联网金融生态。2014 年 8 月,阿里巴巴终止 2011 年框架,签署了新的股权和资产购买协议。2014 年 10 月,以小微金服为前身的蚂 蚁金融服务集团正式宣告成立,服务于消费者和小微企业。蚂蚁金服旗下业务包 括支付宝、支付宝钱包、余额宝、招财宝和众安保险,同时整合阿里小贷,并控 股蚂蚁小贷和蚂蚁微贷两家小额贷款公司,网商银行也于 2014 年 9 月获银监会批 复等,初步形成涉足理财、小额贷款、保险、银行的金融业务布局。支付宝作为 主要渠道,以便捷的支付服务和多元的支付场景深度绑定客户,通过庞大的用户 群体引流,对接生活服务、理财、电商、金融等功能接口。

支付宝是如何练成蚂蚁金服的

支付交易规模持续快速增长,总体业绩向好。2014 年底,支付宝活跃用户数达到 1.9 亿,交易规模约为 9.86 万亿元。随着交易规模的持续拓展,蚂蚁金服利润水 平也快速提升。根据阿里巴巴披露的支付宝知识产权与技术服务费,可反推蚂蚁 金服 2014 财年税前利润达到 47.04 亿元,较上年增长超过 700%。

3.3、他山之石:PayPal 是电商支付先行者,当前具备极高估值水平

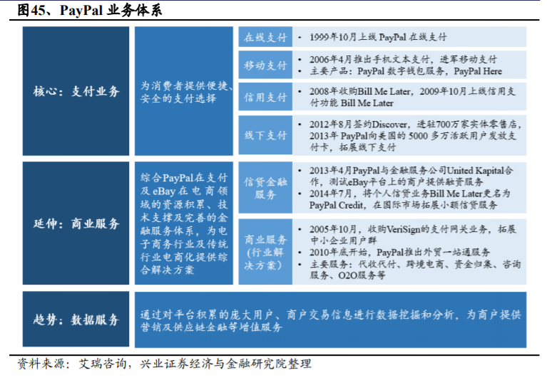
PayPal 同样奠基于电商领域,向外延伸覆盖,并跨入支付增值服务。PayPal 是全 球领先的在线支付公司,与支付宝的发展历程有诸多相似之处,两者在从 0 到 1 的发展过程中,都借助电商场景迅速扩大用户规模;PayPal 以支付为基础和核心, 不断向商户服务以及金融服务领域渗透,这也与蚂蚁金服在支付宝基础上开发生 活服务和理财等增值服务、不断拓展外部场景的发展战略相吻合。

支付宝是如何练成蚂蚁金服的

PayPal 成立于 1998 年,开创了利用电子邮箱地址进行支付的方式,2002 年被 eBay 收购,依托其电商平台迅速发展,并在 2006 年后开始走出 eBay,开拓其他市场。 2012 年,PayPal 推出移动端产品 PayPal Here,全力进攻移动支付。

不同于 PayPal 以支付业务为核心,蚂蚁金服以支付为流量入口,展现更大的互 联网金融生态野心。虽然 PayPal 在支付基础上延伸出信贷、商业服务等增值服务, 但仍主要聚焦于支付业务,以高收费费率的支付业务构成 90%以上收入来源。而 蚂蚁金服则更多地将支付业务作为获客的入口,挖掘大量消费习惯数据所形成的 大数据价值,业务从支付向公用事业缴费、线下 O2O、互联网金融等领域深入拓 展,建立多元化互联网金融生态。

支付宝是如何练成蚂蚁金服的

支付宝是如何练成蚂蚁金服的

PayPal 在 2015 年重新上市,业绩稳健,估值高企。被 eBay 收购十多年后,2015 年 PayPal 被分拆再次上市,当年收入为 92.5 亿美元,净利润 12.3 亿美元;上市 当年末市值达到 443 亿美元,PE 为 38 倍。2015 年-2019 年,PayPal 业绩稳步增 长,2020 年上半年实现营收和净利润 98.8 亿美元和 16.1 亿美元,同比分别增长 17%和 8%。根据 2020 年 8 月 25 日的收盘价,PayPal 市值已经上升至 2366 亿美 元,估值达 92 倍 PE。

……

(报告观点属于原作者,仅供参考。报告来源:兴业证券)

更多内容请参见报告原文。如需报告原文档请登录【未来智库】。


(本文仅供参考,不代表我们的任何投资建议。如需使用相关信息,请参阅报告原文。)

相关报告