安永大中华区零售和消费品业季刊

安永未来消费者指数调查 ——五大热点话题的讨论和分析

疫情下消费者偏好的改变

在紧急疫情形式变化的影响下,消费者增加了在健康产品 上的消费。2021年新冠疫情仍是全球健康情况的严重威 胁。截止2021年6月9日,世界卫生组织的数据显示,全球新冠病毒确诊病例为173,331,478例,死亡 人数3,735,571。尽管新冠疫苗广泛上市,但全球范围内接种速度较慢,因此新冠疫情持续对经济发展提出挑战, 仍是经济发展的阻碍因素。

中国俗话说,“身体是革命的本钱”。

中国消费者更倾向于在有助于身体健康的产品上消费。调查问卷中“消费者愿意溢价购买的产品”的数据显示,超过半数中国消费者愿意为宣传有益健康的产品支付额外费用,而其他国家的平均水平低于35%。

中国消费者愿意健康和保健方面多投资,这也将拉动市场增长。根据2013年-2021年中国的保健品市场规模的统计数据,2019年之前的年平均增长率是14.4%。2020年2021年的预期增长率将超过每年20%,在2021年底将达到人民币3,310亿元。

安永大中华区零售和消费品业季刊

“未来三年最重要 的购买条件”,中国有更大比例的消费者倾向于购买健康或对身体有益处的产品,且对价格的考虑较少。展望未来三年,选择这一选项的中国消费者人数是选择第二重要购买条件的人数的近两倍。这一趋势仅在中国出现,该条件的百分比也比全球平均水平高出15%。

越来越多的中国消费者倾向于购买本地产品

除了购买健康产品,调查还显示在“双循环”政策下,中国消费者转向支持本地企业。这一点从我们调查中针对 “消费者行为的近期变化”的问题中体现。

“十四五”规划首次提出,除进一步提高居民收入水平外,还要改善人民生活品质,增强人民群众获得感。规划 也强调以下内容的重要性:1)增加就业,继续稳步增加个人收入水平,2)持续提供更具创新性的科技支持,满足消费者的预期,3)继续推动高端制造业发展:

安永大中华区零售和消费品业季刊

中国消费者的消费结构也相对稳定。中国消费者仍将重点放在生活必需品上。“过去 6个月购买的产品”及“消费者行为变化的长期方向”, 大部分消费仍集中在食品、饮料和服装,超过50%的国民支出对应食品烟酒、衣着、居住、 生活用品及服务。

中国消费者重视数据安全

与普遍观点相反的是,中国消费者十分重视数据安全。新冠疫情加速数字化运营模式,数据在优化消费者体验,进而在驱动销售增长上起到决定性的作用。人们认为只要企业能够提供更优质的客户体验,中国消费者就愿意分享个人数据。无数新型数字化业务模式、直播、社 交媒体、强化客户忠诚度项目、甚至游戏化项目运营模式, 其目的都是获取消费者数据。

中国消费者关于“网上购物最令人不满的三大问题”的调查却显示了截然不同的结果。中国与世界其他地区相比,海外消费者最关心快递的高昂费用, 但中国的快递相对便宜,甚至常常是包邮的。中国消费者最关心的是数据安全。40%的受访者称数据安全是他们最关心的问题(其他地区为20%)。选择数据安全的中国消费者比选择第二项“无法快速找到我想要的产品”和第三项“快递速度慢”高出10个百分点。

中国消费者越来越担心他们的数据如何被获取,并用于何处。消费者主观认为网上购物平台可能会从非法渠道购买个人数据,或将他们的个人数据出售给广告商从中获利。因此,消费品和零售企业应该认识到这些不断变化的消费者偏好,与他们的目标市场密切合作,为消 费者带来更多信任的体验,这一点至关重要。保持个人数据使用的透明度、不非法收集个人数据、严格遵守相关法 律法规、建立数据安全监督系统保护个人数据等,都是零 售企业和消费者之间维持信任关系的方法。

安永大中华区零售和消费品业季刊

品牌影响力的重要性

品牌对于消费者来说是一张证书。品牌能发出无形的信号, 代表着行业地位、产品质量和消费者预期的体验。品牌不仅仅是产品质量的证明,也是消费者与企业关系的证明。 无论是国内市场还是国际市场,品牌对于消费者而言是极其有影响力的,品牌不仅能给消费者他们想要的,还能提供超出预期的产品和服务。

我们最近的调查数据在“品牌的重要性在于其是各个产品质量的重要标志”上显示,品牌对于中国消费者和海外买手的重要性。与其他国家消费者相比,更多的中国消费者认为品牌是产品质量的重要因素,尤其是科技产品、个人护理产品、美容和化妆品。

中国消费者开始关注品牌的所有权,本地企业逐渐赢得更大的市场份额。几乎半数中国消费者不仅在购买日用品时倾向于国货,也会购买国产中端奢侈品。调查中的一个问题是“过去6个月购买的产品”,结果显示消费最多的仍集中在食品、饮料和服装。因此,调查结果可 以有效证明中国消费者开始倾向于购买国货。

安永大中华区零售和消费品业季刊

在2021年,75%的中国消费者关注中国品牌,仅有25%的消费者更关注海外品牌。国务院发展 研究中心市场经济研究所所长王微认为,在商品的传统基础功能之外,消费者更重视品牌体验、文化体验,这是消费升级的重要表现。

中国市场开始逐渐倾向于中国品牌,而中国品牌也占据了更好 的优势为消费地位不断上升的中国消费者提供所期望的更具创新性的服务、建议和设计。中国品牌被视为“了解本国国情”,从而占据有利位置,能够与国内占据支配地位的消费者产生共情。从长远来看,品牌认 同性将比实体产品本身更有价值。因此,如果跨国公司欲与本地品牌比肩,则要放弃全球趋同性,展现本地“原汁原味”的产品故事。

对于中国消费者来说,偏好的品牌不仅提供了产品质量好、声誉好的证明,也满足了消费者对文化认同 的需求。这将带来长期的挑战,但也为希望赢得中国市场的企业提供了值得一试的机会。

安永大中华区零售和消费品业季刊

各种规模的中国企业都转向远程办公,以提高员工的灵活性、互联性和效率。如果新冠疫情导致的居家办公情况维持不变,且逐渐变成未来的新趋势,“更频繁地居家办公的深远影响”这一项显示大部分消费者倾向于在家附近购物,他们关注工作/生活平衡和身体健康,他们也希望雇主支持这样的安排。但更复杂的情况是27%的受访者认为灵活性或“时刻在线”的职场文化,会给工作/生活平衡带来负面影响。

长期居家办公让人们有更多机会在家做饭。由于人们更关注自己和家人的健康,对健康营养的食品需求将持续扩大。 生鲜作为必不可少的食材,因其购买频率高且依赖当地库 存的特点,通常被线下零售商视为吸引和留存消费者的关 键。但是,通过仓店一体化经营,以及1小时内快速送达的高效供应链,线上至线下(O2O)在去年呈现大幅增长趋势。中国连锁经营协会(CCFA)秘书长彭建真认为线下业态的更迭有一定的规律。中国的仓储会员店和便利店 进入了快速的发展期。以前生鲜是超市引流的品类,现在社区团购和生鲜电商改变了这一情况,有可能是半成品、 针对一人食的产品会成为超市下一个引流的品类。

随着更多员工居家办公,消费者对工作时段内购物的便利性有了更高的期望。他们希望就近购买日常必需品,这为杂货店和便利店提供更多发展机会。众所周知,送货到家服务和社区商店丰富了消费场景,提供更快速的送货服务, 更丰富的商品种类和更优惠的价格。为了应对这些挑战, 传统企业可能会进行分化,转型成为多专业、多元化、特色化的店铺,这意味着传统零售商应转变运营模式,从大型集中化店铺变为小型本地化店铺,且为每个社区提供独特的产品分类。

结论

最后,企业想在不断演变的中国市场生存并获得成功,就 必须理解和掌握深受疫情影响的消费习惯和偏好。为了保 持竞争力,消费品和零售业企业必须了解这些趋势,把趋 势融入当下/短期/长期的多个情景中,认真思考他们今天 应该做什么,从而面对明天的消费者。


了解中国直接面向消费者(数字化)的生态系统

什么是商业伙伴公司(TP)?

什么是物流服务供应商(LSP)?

二者在电子商务中各扮演什么角色?

很多消费品公司为了加快直接面向消费者/数字化进程, 与商业伙伴公司和物流服务供应商建立了牢固的合作关系,推动了销售和最后一英里交付。

商业伙伴公司通过与电商平台和其他电商平台提供商建立 紧密联系,帮助消费品公司建立比单渠道运营更成功的直 接面向消费者(D2C)的企业。他们能够获取数据、客户 洞察和产品展示的最佳运作方式,提供消费品公司所需的 系统基础设施、数字商店运营、数字营销、客户服务等更 多服务。

相比之下,物流服务供应商的运作则是基于传统消费品公 司向零售商/批发商出售产品,后者再向客户出售产品。 其供应链并非旨在一次销售一件产品。物流服务公司可以 提供D2C所需的仓储、库存/订单管理和客户退货服务。 此外,他们还与“最后一公里”交付供应商合作,基于他们的体量/合作关系为上门配送提供更具成本效益的解决方案。

随着消费者网购的加速发展,商业伙伴公司和物流服务公司将继续作为消费品公司的重要合作伙伴。预计到2020 年,仅中国的物流服务市场就将超过300亿美元。

消费品公司可以通过商业伙伴公司和物流服务公司获得哪些主要可交付产品?

商业伙伴公司和物流服务公司必须在以下五大关键维度提供服务:财务、客户、供应链、法务和网络安全。

安永大中华区零售和消费品业季刊


商业伙伴公司/物流服务公司可以创造什么价值?

消费品公司通过将商业和物流服务职能外包,专注于其核心业务,为客户创造优质产品。除此以外,商业伙伴和物流服务还可以通过多种方式创造实际价值。

商业伙伴公司可以创造哪些价值?

安永大中华区零售和消费品业季刊

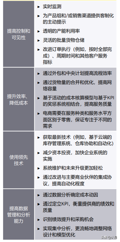
物流服务公司可以创造哪些价值?

安永大中华区零售和消费品业季刊


商业伙伴公司如何利用数据建立品牌和实现数字化营销?

种种趋势表明,由于客户需求正在变得越加复杂,公司需要确立品牌建设的概念。随着消费者需求的日新月异,新品牌进入市场已经明显变得更加困难,现有品牌也必须保持其市场地位。基于此,品牌商必须将商品供应与最终用户的偏好快速匹配,实现销售增长并确保品牌影响力的不 断扩大。服务提供商必须开始参与品牌的生命周期管理, 以便品牌商快速灵活地响应市场的动态变化。提供商还要紧跟市场趋势,帮助品牌商优化新产品的研发和全部产品组合的持续迭代。为品牌商提供定制化解决方案,满足不同阶段的个性化需求。在此过程中,服务提供商与品牌商加强了关系纽带,打造了成为利益共同体的双赢局面。

新品牌建设这一概念基于对价值主张的准确定位,满足当前市场趋势下消费者的需求。商业伙伴公司帮助新品牌准确把握消费者的痛点和需求,引导新品牌完成概念定义和产品设计,并通过其消费大数据分析能力及时满足最终用户尚未满足的需求。这些措施都有助于建立起能够认可价值主张并孕育新品牌的客户集群,帮助新的市场进入者树立品牌知名度和扩大市场。

建设成熟品牌这一理念的重点在于通过商品定位的及时升级,解决消费者的痛点并重新定义品牌价值。 商业伙伴公司将利用领先的数据分析能力来生成客户洞察,并帮助品牌跟踪消费者的个性化需求并迭代产品设计。此外,还将通过数字营销和客户服务外包,保持客户对品牌的忠诚度,确保销售增长和持续的品牌影响力。

如今,消费者获取信息的渠道多种多样。我们看到电商的流量收益正在缩水,而在主流平台上吸引新活跃客户的数 字营销成本在逐年增加。品牌商可以通过商业伙伴公司的 数字能力,降低发生不当数字营销和媒体购买的风险。除 了保持现有渠道的稳定运营,商业伙伴公司还将通过全渠 道布局为品牌带来流量,为不同渠道提供数字营销解决方 案。对电商平台来说,由于获得成本高昂,依赖单一渠道 会影响品牌业务和盈利模式的可持续性,不利于维持业务 稳定和未来增长。这表明运营好新的垂直平台、社交媒体 生态系统、短视频直播平台和其他新兴渠道变得越来越重 要,这也是商业伙伴公司能够提供的可交付成果。

大数据时代,为了快速适应消费者需求的不断变化并提高 市场竞争力,所有战略和决策都需要数据支持。商业伙伴 公司将提供每日数据监测和集成服务,同时通过分析订单、 流量和目标客户数据来形成洞察,使其能够及时掌握消费 者的需求偏好,并为品牌建设和全渠道战略提供基础。

业务外包给商业伙伴公司或物流服务公司时通常会遇到哪些挑战?

虽然商业伙伴公司或物流服务公司可以交付真正的价值并 直接进入数字市场,但现实可能充满挑战。安永经常会发 现所承诺的价值驱动因素被日常运营削弱,持续改进计划变得有限,KPI的定义不明确,数据利用率无法最大化, 隐性成本也十分高昂。

通过与多个商业伙伴公司/物流服务公司合作,利用各自 的专长创建复杂的生态系统,这种方式获得的实际价值透 明度较为有限。合作伙伴相互竞争也导致效率低下,消费 品公司不得不加强监督和管理。相比之下,大力投资单项合伙关系通常会导致极其复杂的关系,对此需要建立真正 关系安排,而非简单地从供应商处采购。除非存在非常强 大的供应商关系管理(SRM)模型(或合资企业),否则 这种将合作伙伴和供应商割裂开的方式可能会导致价值、 KPI和补偿模型的不匹配。无论何种情况都往往伴随着价 值泄漏和KPI / SLA层面的绩效不佳,以及服务过度/不足 的情况。这些问题不一定是因“合作伙伴”导致,而更多地由于 “伙伴关系”这种结构,包括因时间推移导致的目的/价值观的削弱以及在共同推动创新和持续改进中产生自满情绪。

数字能力——在日常操作中使用自动化或PIM较少,导致在 产品属性管理、产品墙结构、头像模板创建等方面出现人 为错误和低准确度。

KPI的选择——电商管理缺少明确的KPI模型。我们在之前 的项目中发现KPI设计方面存在不少问题,包括使用人工 和不准确的计算流程、缺乏多层KPI以及惩罚性/激励性 KPI。

除了这些运营挑战外,很多消费品公司还根据销售额百分比或活动的数量来偿付商业伙伴公司和物流服务公司。虽然这种简单的薪酬模式可以提高商业伙伴公司的销售额和 物流服务公司的成本效率;但对于消费品公司而言,这种 模式导致了成本与销售的同速增长。而且这些单一的定价模型使公司无法根据KPI和共同目标来制定更加细致的成 本战略,也就无法在销售增长、成本节约和盈利能力改善之间保持平衡,或将其作为重点领域推动“合作伙伴关系” 实现收益。

安永如何帮助消费品公司制定与商业伙伴公司和物流服务公司的合作策略?

安永除了在客户体验、外包咨询和供应链优化方面提供产 品服务,还能够帮助消费品公司提高其与商业伙伴公司和 物流服务公司现有合作关系的价值实现,同时中国消费品和零售业的专家会在数字化、客户、供应链、法务、网络 安全、财务和风险等端到端的各个层面提供助力。我们的 团队能够全面复核贵公司与商业伙伴公司和物流服务公司 的关系,确保运营模式、组织结构、激励机制、合同、基础设施和财务/数据保护合适且到位。我们竭力在此过程中创造“共同价值”,为合作关系的发展奠定更加坚实的基础,帮助客户(重新)编制合同结构,推动SRM框架的落地。

结语:

商业伙伴公司和物流服务提供商是消费品公司加快直接面 向消费者(D2C)和数字销售进程的重要环节。随着消费 者网购越来越多,尤其是考虑到当前疫情的大环境,该行 业将继续增长。商业伙伴公司和物流服务提供商可以提供 深度价值和洞察,使公司真正受益。但要实现这一点,需 要通过结构合理和透明的伙伴关系实现互利和共赢。安永 以其独特的、端到端的方法帮助消费品公司与其合作伙伴 公司共同交付真正价值显著的财务效益,并最终为建立和 发展未来合作伙伴关系奠定坚实的基础。

安永大中华区零售和消费品业季刊



报告链接:安永大中华区零售和消费品业季刊


(本文仅供参考,不代表我们的任何投资建议。如需使用相关信息,请参阅报告原文。)

相关报告